首页
Home
壹號食堂
Nav
壹號住宿
Nav
壹號环境
Nav
壹號老师
Nav
壹號班级
Nav
壹號动态
Nav
壹號成绩
Nav
联系我们
Nav
预约报名
Nav
官方通知!2023年湖北省美术高考时间确定!
作者:壹号苑
来源:https://mp.weixin.qq.com/s/x2TLVShPkdFY8F1mhaqQ9g
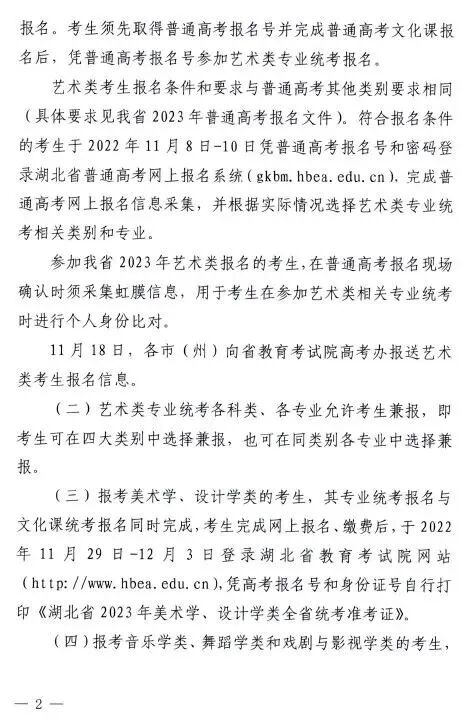
(以上图片来源于
省教育考试院网站
,
如有变化以官方公布为准
)
高考急救包
想短时间内冲刺攻略高考美术要领
↓↓↓
上一篇
速写:这可能是今年高考考题?
下一篇
关于奔马图,关于徐悲鸿。
文章分类:
艺考资讯
分享到:
文章列表
更多>>
天津美术学院校考招生报名启动!
2022-12-22
中国美术学院校考招生报名启动!
2022-12-22
湖北美术学院校考高分卷(内附2011-2019校考真题)
2022-12-22
10省联考真题新鲜出炉!
2022-12-08
2023届湖北美术联考三模来了,联考近在咫尺(内含一、二模高分卷回顾)
2022-11-23
速写:这可能是今年高考考题?
2022-11-07
官方通知!2023年湖北省美术高考时间确定!
2022-11-07
如何在高考中,选择性价比高的大学?
2022-11-01
全国统考艺术类考生网上报名马上开始!
2022-11-01
曝光!曝光!美术联考评分详细流程!
2022-10-24
美术生备战2023,内附27省往届真题!
2022-08-22
如何选择武昌高考美术培训机构
2020-04-28
武昌高考美术培训需要注意的事项
2020-04-18
如何选择武昌美术培训学校
2020-03-21
武昌高考美术培训机构的选择方法
2020-02-19
展开更多
联系我们
武汉市武昌区民主路473号壹號苑一号画室(武警医院隔壁)
陶老师:13871478801
陈
老师
:15527772888
向
老师
:18162972783
关于我们
壹號画室是经教育局、文旅局批准的办学规模较大的高考美术机构。学校师资力量雄厚,教学设施齐全,管理制度严格,创办至今,已向中国美院、中央美院、清华大学、鲁迅美院,湖北美院及“211”重点工程院校输送了大批学子。学校以“诚信做事,求实办学”为 办学宗旨,力求把每一位学生都输送各大艺术院校。
友情链接: